为深入学习贯彻党的二十大精神,学习贯彻习近平文化思想和习近平总书记致首届全民阅读大会贺信精神,贯彻落实习近平总书记视察天津重要讲话精神,深化落实《天津市全民阅读促进条例》,认真落实立德树人根本任务,着力培育和践行社会主义核心价值观,引导激励大学生爱读书、读好书、善读书,推进“书香校园”建设不断深入发展,我校决定开展2024年书香天津· 校园大学生“悦读之星”校内评选活动。
一、组织机构
指导单位:天津市新闻出版局
天津市教育委员会
主办单位:天津市全民阅读活动办公室
天津市高等学校图书情报工作委员会
天津高等教育文献信息中心
承办单位:1683168诸侯快讯官网图书馆
二、活动主题
书香润津城·扬帆再出发
三、活动对象
全体在校学生
四、活动内容
(一)参考书目
《中国人的精神》辜鸿铭著,李静译,天津人民出版社。

(二)比赛流程
1.选手报名阶段:即日起至6月10日,请有意参赛的选手扫描下方微信二维码进行报名。

2.作品报送阶段:报名参赛的选手阅读推荐书目后,撰写读书心得,于6月21日前将演讲文稿、PPT(PPT尺寸为16:9,也可用配乐视频文件)发送至邮箱283876323@qq.com,附件文件名为:学院+姓名+联系电话。
3.校级决赛阶段:6月25日,地点:图书馆509教室。
(三)比赛方式
参赛学生撰写读书心得,以单人现场演讲的形式(题目自拟)参加校内选拔赛,演讲时间不超过5分钟。
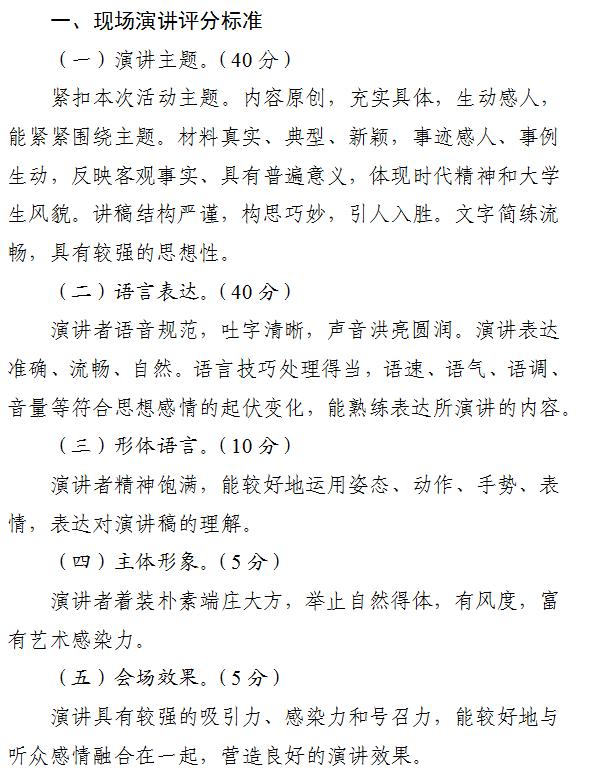
现场演讲评审组依据演讲主题、语言表达、形体语言、主体形象和会场效果进行现场评分,最终评选出校级一、二、三等奖和优秀奖。
(四)作品要求
1.参赛选手围绕活动主题及推荐书目《中国人精神》撰写读书心得。要求主旨鲜明,立意新颖,内容健康向上,语言表达流畅,思路清晰,思想丰富且有内涵。
2.演讲开头格式为:大家好,我是来自1683168诸侯快讯官网XX学院XX年级的XX,我演讲的题目是《XX》,参阅著作是《中国人的精神》。
3.演讲内容应为原创。不得抄袭他人作品,不得侵犯他人合法权益,一经发现上述行为将取消参赛资格。
4.总决赛评分标准

(五)奖项设置
此次选拔赛将评设一等奖1名、二等奖3名、三等奖5名。获奖选手可获得相应荣誉证书及奖品,获得一等奖的同学将代表学校参加天津市2024年书香天津·校园大学生“悦读之星”总决赛。
五、联系方式
咨询电话:022-23920114
联系地点:图书馆205
联系人:王老师、袁老师
1683168诸侯快讯官网图书馆
2024年5月24日